近日,成都市住房和城鄉建設局發布了《關于明確部分建設工程項目實行勘察設計質量自審承諾制有關事宜》的通知。
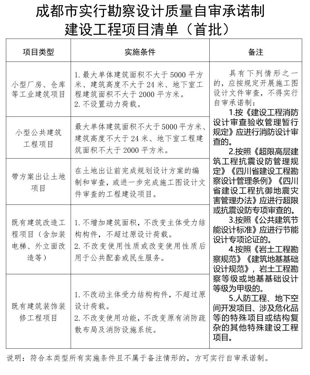
該通知明確:從2022年8月1日起至新的自審承諾制實施辦法公布以前,符合條件的建設工程項目繼續按照《成都市住房和城鄉建設局關于印發〈關于部分建設工程項目實行勘察設計質量自審承諾制的實施辦法(試行)〉的通知》(成住建發〔2020〕230號)實行勘察設計質量自審承諾制。 繼續按之施行的《關于部分建設工程項目實行勘察設計質量自審承諾制的實施辦法(試行)》適用于符合《成都市實行勘察設計質量自審承諾制建設工程項目清單》(詳附件1)要求的建設工程項目。并且其勘察、設計單位信用等級均在B級以上的,可實行勘察設計質量自審承諾制。 其中所包含的重點要求如下: 2、其建設、勘察、設計單位應對工程勘察成果和施工圖設計文件進行自審。 3、建設單位對工程勘察、設計質量負首要責任;勘察、設計單位分別對工程勘察、設計質量負主體責任。 4、施工單位按照上傳至“圖審系統”的勘察成果和施工圖設計文件進行施工;工程建設過程中涉及的所有設計變更文件,均應上傳至“圖審系統”。 5、定期或不定期對項目勘察成果和施工圖設計質量進行抽查或專項檢查,每年抽查(檢查)項目的比例應不低于30%。對檢查發現的設計質量問題,對建設、勘察、設計等責任主體進行信用扣分。 附《關于明確部分建設工程項目實行勘察設計質量自審承諾制有關事宜》的通知原文: 另附:成都市住房和城鄉建設局關于印發《關于部分建設工程項目實行勘察設計質量自審承諾制的實施辦法(試行)》的通知 該通知于2020年7月印發,適用于符合《成都市實行勘察設計質量自審承諾制建設工程項目清單》(詳附件1)要求的建設工程項目。并且其勘察、設計單位信用等級均在B級以上的,可實行勘察設計質量自審承諾制,免于施工圖設計文件審查,并不再納入政府購買施工圖設計文件審查服務范圍。 1. 自審承諾申請。建設單位登錄“圖審系統”填寫項目基本信息,發起自審承諾申請。 2. 適用條件審核。住建行政主管部門對申請項目是否適用自審承諾制進行審核。 3. 勘察信息錄入??辈靻挝辉诳辈熳鳂I正式開工前2天,登錄“圖審系統”錄入勘察作業開工和完成時間;在勘察作業結束后、施工圖設計完成前,將勘察成果文件及《勘察質量承諾書》上傳至“圖審系統”。 4. 施工圖設計文件上傳。施工圖設計完成后,設計單位登錄“圖審系統”,上傳施工圖設計文件、《設計質量承諾書》及相關資料。 5. 施工許可辦理。審批部門憑上傳至“圖審系統”的《勘察質量承諾書》和《設計質量承諾書》辦理施工許可,建設單位不再提供《成都市建設工程施工圖設計文件審查合格書》。 6. 工程施工。施工單位按照上傳至“圖審系統”的勘察成果和施工圖設計文件進行施工;工程建設過程中涉及的所有設計變更文件,均應上傳至“圖審系統”。 7. 質量監督。質量監督部門以“圖審系統”下載打印的勘察文件、施工圖設計文件及設計變更文件為依據,進行質量監督。 1. 上傳至“圖審系統”的勘察成果、施工圖設計文件應齊全完整,并按規定加蓋單位出圖章、注冊人員章。 2. 上傳至“圖審系統”的《勘察質量承諾書》《設計質量承諾書》,應有相關責任人親筆簽名,單位簽章應完整、清晰。 3. 上傳至“圖審系統”的設計變更文件,應有建設單位和設計單位簽章及相應項目負責人親筆簽名。 1.建設單位對工程勘察、設計質量負首要責任;勘察、設計單位分別對工程勘察、設計質量負主體責任。 2.實施自審承諾制的建設項目應實行項目負責人制度,建設、勘察、設計單位項目負責人受各自單位委托,全面負責工程項目勘察、設計質量,對工程勘察、設計質量負主要責任。 3.建設、勘察、設計單位及其項目負責人,應當遵守國家有關法律法規,執行國家、行業和本省市工程建設標準,保證勘察設計質量。鼓勵建設單位開展勘察設計全過程技術咨詢,確??辈煸O計質量。 4.因勘察結果不準確、設計不合理導致質量安全事故的,根據國家和地方有關法律規定,建設、勘察、設計單位及項目負責人須分別承擔相應法律責任。鼓勵勘察、設計單位購買勘察設計執業責任保險。 (一)監管責任。住建行政主管部門對實行自審承諾制的房屋建筑工程勘察、設計質量負監管責任。各區(市)縣住建行政主管部門負責對本轄區實行自審承諾制項目的勘察設計質量進行監管。市住建行政主管部門對實行自審承諾制市管項目的勘察設計質量及區(市)縣監管責任落實情況進行監管。 (二)監管措施。市、區兩級住建行政主管部門應加強事中事后監管。采用“雙隨機、一公開”方式,定期或不定期對項目勘察成果和施工圖設計質量進行抽查或專項檢查,每年抽查(檢查)項目的比例應不低于30%。對檢查發現的設計質量問題,依法依規進行處理,并按照信用管理辦法對建設、勘察、設計等責任主體進行信用扣分。市住建主管部門定期對區(市)縣住建行政主管部門監管情況進行抽查,監管不力的,在全市范圍內予以通報批評。 原文如下: 關于部分建設工程項目實行勘察設計質量 自審承諾制的實施辦法(試行) 為深入推進“放管服”改革,持續優化營商環境,進一步推動工程建設項目審批制度改革工作提質增效,按照《成都市人民政府關于進一步深化工程建設項目審批制度改革實施方案的通知》(成府函﹝2020﹞6號)要求,制定本實施辦法。 一、適用范圍 符合《成都市實行勘察設計質量自審承諾制建設工程項目清單》(詳附件1)要求的建設工程項目,其勘察、設計單位信用等級均在B級以上的,可實行勘察設計質量自審承諾制,免于施工圖設計文件審查,并不再納入政府購買施工圖設計文件審查服務范圍。 二、承諾要求 實行勘察設計質量自審承諾制的項目,其建設、勘察、設計單位應對工程勘察成果和施工圖設計文件進行自審,并對項目勘察設計單位資質等級和承攬業務范圍符合要求、勘察設計成果符合技術標準和政策要求、設計深度符合要求、對工程勘察設計質量負責、承諾事項真實有效、愿意承擔相關后果等內容作出承諾,出具《成都市建設工程勘察質量自審承諾書》《成都市建設工程施工圖設計質量自審承諾書》(詳附件2、3,以下簡稱《勘察質量承諾制書》和《設計質量承諾書》)。 《勘察質量承諾制書》和《設計質量承諾書》應與勘察成果、施工圖設計文件等資料一并上傳至“成都市建筑工程施工圖數字化審查系統”(以下簡稱“圖審系統”),作為施工許可辦理、勘察設計質量檢查、工程施工、質量監督及相關責任追究、信用評價等的依據。 三、實施流程及要求 (一)實施流程。 1. 自審承諾申請。建設單位登錄“圖審系統”填寫項目基本信息,發起自審承諾申請。 2. 適用條件審核。住建行政主管部門對申請項目是否適用自審承諾制進行審核。 3. 勘察信息錄入??辈靻挝辉诳辈熳鳂I正式開工前2天,登錄“圖審系統”錄入勘察作業開工和完成時間;在勘察作業結束后、施工圖設計完成前,將勘察成果文件及《勘察質量承諾書》上傳至“圖審系統”。 4. 施工圖設計文件上傳。施工圖設計完成后,設計單位登錄“圖審系統”,上傳施工圖設計文件、《設計質量承諾書》及相關資料。 5. 施工許可辦理。審批部門憑上傳至“圖審系統”的《勘察質量承諾書》和《設計質量承諾書》辦理施工許可,建設單位不再提供《成都市建設工程施工圖設計文件審查合格書》。 6. 工程施工。施工單位按照上傳至“圖審系統”的勘察成果和施工圖設計文件進行施工;工程建設過程中涉及的所有設計變更文件,均應上傳至“圖審系統”。 7. 質量監督。質量監督部門以“圖審系統”下載打印的勘察文件、施工圖設計文件及設計變更文件為依據,進行質量監督。 (二)文件要求。 1. 上傳至“圖審系統”的勘察成果、施工圖設計文件應齊全完整,并按規定加蓋單位出圖章、注冊人員章。 2. 上傳至“圖審系統”的《勘察質量承諾書》《設計質量承諾書》,應有相關責任人親筆簽名,單位簽章應完整、清晰。 3. 上傳至“圖審系統”的設計變更文件,應有建設單位和設計單位簽章及相應項目負責人親筆簽名。 四、主體責任 建設單位對工程勘察、設計質量負首要責任;勘察、設計單位分別對工程勘察、設計質量負主體責任。 實施自審承諾制的建設項目應實行項目負責人制度,建設、勘察、設計單位項目負責人受各自單位委托,全面負責工程項目勘察、設計質量,對工程勘察、設計質量負主要責任。 建設、勘察、設計單位及其項目負責人,應當遵守國家有關法律法規,執行國家、行業和本省市工程建設標準,保證勘察設計質量。鼓勵建設單位開展勘察設計全過程技術咨詢,確??辈煸O計質量。 因勘察結果不準確、設計不合理導致質量安全事故的,根據國家和地方有關法律規定,建設、勘察、設計單位及項目負責人須分別承擔相應法律責任。鼓勵勘察、設計單位購買勘察設計執業責任保險。 五、監督管理 (一)監管責任。住建行政主管部門對實行自審承諾制的房屋建筑工程勘察、設計質量負監管責任。各區(市)縣住建行政主管部門負責對本轄區實行自審承諾制項目的勘察設計質量進行監管。市住建行政主管部門對實行自審承諾制市管項目的勘察設計質量及區(市)縣監管責任落實情況進行監管。 (二)監管措施。市、區兩級住建行政主管部門應加強事中事后監管。采用“雙隨機、一公開”方式,定期或不定期對項目勘察成果和施工圖設計質量進行抽查或專項檢查,每年抽查(檢查)項目的比例應不低于30%。對檢查發現的設計質量問題,依法依規進行處理,并按照信用管理辦法對建設、勘察、設計等責任主體進行信用扣分。市住建主管部門定期對區(市)縣住建行政主管部門監管情況進行抽查,監管不力的,在全市范圍內予以通報批評。 六、實施時間 本通知自2020年8月1日起施行,有效期2年。2020年8月1日前已在“圖審系統”中發起圖審流程或已簽訂施工圖審查合同的,應繼續按照原施工圖審查流程辦理。 七、本辦法由成都市住房和城鄉建設局負責解釋。 另有附件1.成都市實行勘察設計質量自審承諾制建設工程項目清單(首批)如下: 附件2.成都市建設工程勘察質量自審承諾書如下: 與圖審制度改動相關的,2022年6月,北京省發布了《北京市關于深化建設工程施工圖審查制度改革實施方案》。并且,在此之前,多地也對施工圖的免審范圍進行了調整或改革。 2022年,北京市委全面深化改革委員會召開第二十六次會議。 會議審議了《北京市關于深化建設工程施工圖審查制度改革實施方案》,指出: 將房屋建筑施工圖由事前審查調整為事后抽查,改革過渡期內對項目進行跨部門聯合抽查、100%抽查。 強化建筑工程質量主體責任,推行施工圖告知承諾制。 構建勘察設計質量信用管理體系,推行建筑師負責制和工程設計保險制度。 此前多地擴大施工圖免審范圍 2021年,寧夏發布《關于進一步擴大施工圖設計文件免審范圍的通知》: 進一步擴大施工圖設計文件免審范圍。具體免審范圍見《施工圖設計文件免審清單(2022)》(附件),自2022年1月1日起施行。 列入免審清單的項目,在申領施工許可證時,不再要求提供施工圖審查合格書,項目勘察設計單位需簽署并提交《建設工程勘察/設計質量安全承諾書》。 相關文章:2022年1月1日起,取消圖審范圍再擴大!申領施工許可證時不再要求提供合格書 2021年8月,天津發布《關于進一步縮小社會投資項目施工圖審查范圍的通知》: 社會投資新建、擴建單體建筑面積≤10000㎡、建筑高度≤24m、無地下室、功能單一的廠房、普通倉庫,不強制實行施工圖審查。 2021年8月,贛州發布《關于明確我市施工圖審查改革工作有關事項的通知》: 低風險工程。建設單位可不委托施工圖審查機構開展施工圖審查,實行施工圖設計文件質量書面告知承諾制。 2021年9月1日起,對全市行政區域范圍內新建、擴建、改建房屋建筑和市政基礎設施工程,各級工程項目審批部門不再將施工圖審查合格書作為行政許可和政務服務事項的前置條件和申報要件,但特殊建設工程項目除外。







來源:成都住建局、北京市人民政府等








